| 索引号 | 4309210010/2025-2133324 | 发布机构 | 浪拔湖镇 | 发文日期 | 2025-12-05 |
|---|---|---|---|---|---|
| 信息类别 | 综合政务 | 公开范围 | 全部公开 | 公开方式 | 政府网站 |
| 索引号 | 4309210010/2025-2133324 |
|---|---|
| 发布机构 | 浪拔湖镇 |
| 发文日期 | 2025-12-05 |
| 信息类别 | 综合政务 |
| 公开范围 | 全部公开 |
| 公开方式 | 政府网站 |
南县浪拔湖镇生产安全事故应急预案
一、总则
(一)编制目的
规范浪拔湖镇生产安全事故的信息收集报告,组织先期处置和自救互救、人员临时安置,为上级政府及时有效实施应急救援工作,最大限度减少事故造成人员伤亡和财产损失,维护人民群众生命财产安全和社会稳定。
(二)编制依据
《中华人民共和国安全生产法》、《中华人民共和国突发事件应对法》、《生产安全事故报告和调查处理条例》、《突发事件应急预案管理办法》、《生产安全事故应急预案管理办法》、《湖南省实施〈中华人民共和国突发事件应对法〉办法》、《湖南省突发事件应急预案管理办法》、《湖南省应急救援实施办法》、《湖南省突发事件总体应急预案(暂行)》、《益阳市突发事件总体应急预案》、《益阳市安全生产事故应急预案》、《南县突发事件总体应急预案》、《南县安全生产事故应急预案》、《南县浪拔湖镇突发事件综合应急预案》等法律法规和文件规定。
(三)适用范围
本预案适用于浪拔湖镇行政区域内生产安全事故应急处置工作。
(四)工作原则
1.以人为本,安全第一。保障人民群众生命财产安全和身体健康,最大程度减少人员伤亡;加强应急救援人员安全防护,在确保安全的前提下开展先期处置、组织自救互救和人员临时安置。
2.统一领导,属地为主。在浪拔湖镇党委、政府的领导下,浪拔湖镇应急指挥部负责生产安全事故应急处置工作,浪拔湖镇生产安全事故应急救援现场指挥部(简称浪拔湖镇现场指挥部)负责具体实施。
3.科学处置,规范有序。采用先进技术和救援装备,增强先期处置能力。科学决策、合理施救。依法规范应急救援工作,避免盲目施救引发次生、衍生事故。
4.预防为主,平战结合。贯彻落实“安全第一、预防为主、综合治理”的方针,坚持事故预防与应急处置相结合,加强预防、预测、预警工作;做好风险评估、物资储备、队伍建设、装备配置、预案编制、应急培训和演练等常态化工作,提升应急处置和自救互救能力。
二、组织机构及职责
(一)应急救援现场指挥部
成立浪拔湖镇生产安全事故应急救援现场指挥部(简称浪拔湖镇现场指挥部),由浪拔湖镇分管应急管理的领导任指挥长,浪拔湖镇其他党委委员、副镇长任副指挥长,浪拔湖派出所所长、浪拔湖镇各部门负责人、浪拔湖市监所所长、浪拔湖卫生院、牧鹿湖卫生院、浪拔湖供电所负责人为成员。
现场指挥部主要负责现场决策会商;协调调动浪拔湖镇应急资源;组织制定现场应急处置工作方案并组织实施;组织维护现场秩序;做好受影响群众的安置工作。
当突发事件超出浪拔湖镇政府的应对能力时,现场总指挥应立即向南县应急办报告,由南县应急指挥机构负责应对或提供支援。
(二)现场指挥编组
现场指挥部设置综合组(综合会商组、综合信息组)、专业处置组(抢险救灾组)、治安交通组、医疗卫生组、通信电力组、新闻协调组、救灾救助组等工作组。各工作组按照职责分工和现场指挥部要求,制定具体工作方案并组织实施。
1.综合组(综合会商组、综合信息组):由浪拔湖镇党政办公室主任任组长,负责现场指挥部开展指挥会商的组织、协调、保障工作;统一收集、汇总、分析各组工作情况和事件信息,按规定报送信息;承办现场指挥部各类会议;督促落实现场指挥部议定事项。
2.专业处置组(抢险救灾组):由浪拔湖镇社会治安和应急管理办公室主任任组长,负责组织对生产安全事故的会商研判;研究拟订具体处置方案,经总指挥同意后组织实施;统一协调调度相关应急救援力量和装备、物资等应急资源;引导、组织社会救援力量有序投入处置。
3.治安交通组:由浪拔湖派出所所长任组长,会同事发地村(社区)负责做好现场管控和交通疏导;核查伤亡人数;实施安全警戒,维持现场秩序,疏散救助群众,对现场进行勘查,对相关嫌疑人进行管制;协调现场交通保障,疏导周边交通,开辟应急通道,保障应急处置人员、车辆和物资装备应急通行需要;组织协调尽快恢复被毁交通路线。
4.医疗卫生组:由浪拔湖镇卫生院院长任组长,牧鹿湖卫生院院长任副组长,负责组织协调医疗机构开展医疗救护、卫生防疫、现场医疗保障及应急心理援助等工作;统一汇总上报伤亡人员信息;采取有效措施防止和控制灾区传染病的暴发流行。
5.通信电力组:由浪拔湖镇经济发展办公室主任任组长,负责组织协调现场通信、电力保障,组织协调恢复受灾区域通信、供电。
6.新闻协调组:由浪拔湖镇党建办公室主任任组长,负责组织协调信息发布工作,组织新闻媒体有序采访,做好记者服务和管理,统筹舆情监测和舆论引导。
7.救灾救助组:由浪拔湖镇社会事务综合服务中心主任任组长,负责组织受影响群众的紧急安置,保障受影响群众基本生活;协调南县红十字会组织接受捐赠、援助事务。
三、应急响应
(一)事故分级
根据生产安全事故造成的人员伤亡或者直接经济损失,一般分为以下四级:
1.一般事故:造成3人以下死亡,或者10人以下重伤(包括急性工业中毒,下同),或者1000万元以下直接经济损失的事故;
2.较大事故:造成3人以上10人以下死亡,或者10人以上50人以下重伤,或者1000万元以上5000万元以下直接经济损失的事故;
3.重大事故:造成10人以上30人以下死亡,或者50人以上100人以下重伤,或者5000万元以上1亿元以下直接经济损失的事故;
4.特别重大事故:造成30人以上死亡,或者100人以上重伤,或者1亿元以上直接经济损失的事故。
本预案的数量表述,“以上”含本数,“以下”不含本数。
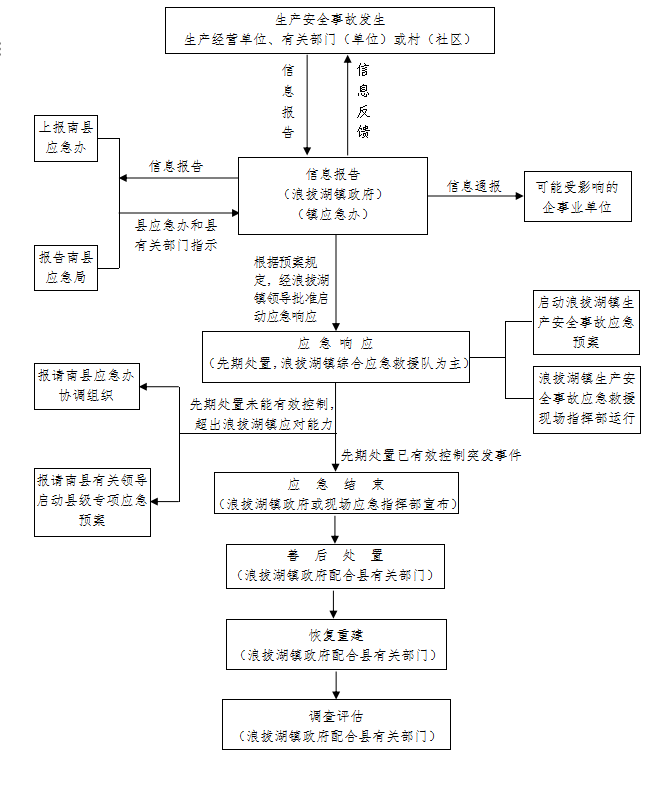
(二)信息报告
事故发生后,现场人员应立即报告本单位负责人;事发单位要在事发后立即向浪拔湖镇应急办、南县应急局和负有安全生产监督管理职责的有关部门报告,单位报告时限最迟不得超过1小时。
1.浪拔湖镇应急办在接到事故报告后,立即以电话的形式如实向浪拔湖镇政府、南县应急管理局报告,同时通报可能受影响的地区和部门。对于仍在处置过程中的事故,每30分钟续报一次该事故的人员伤亡、处置进展和发展趋势等情况,直到处置基本结束。
2.事故报告应当包括下列内容:
①事故发生单位概况;
②事故发生的时间、地点以及事故现场情况;
③事故的简要经过;
④事故已经造成或者可能造成的伤亡人数(包括下落不明的人数)和初步估计的直接经济损失;
⑤已经采取的措施;
⑥其他应当报告的情况。
(三)响应启动
接到生产安全事故信息报告后,由浪拔湖镇党委、政府决定启动应急响应,由浪拔湖镇党委、政府主要负责同志组织指导协调,并将有关情况迅速报告南县人民政府、县应急管理局和相关主管部门。必要时,报请南县应急办给予支援。
对于先期处置未能有效控制事态或者超出浪拔湖镇政府处置能力的,应立即向南县应急办报告,由南县专项应急指挥机构根据有关预案的规定,及时启动应急响应。
启动应急响应后,浪拔湖镇现场指挥部组成人员应立即赶赴现场、靠前指挥,依法依规、有序有力、科学高效指挥处置生产安全事故。
(四)指挥协调
进入生产安全事故的应急响应后,浪拔湖镇应急办根据事故情况开展应急救援协调工作,通知浪拔湖镇政府有关部门、浪拔湖镇综合应急救援队赶赴事发现场开展应急救援处置,应急队伍在现场应急救援指挥部统一指挥下,密切配合,共同实施抢险救援和紧急处置行动。指挥协调的主要内容:
1.启动应急预案,组织实施应急救援。
2.掌握现场信息,提出现场应急行动原则要求。
3.协调指挥本系统应急力量实施救援行动。
4及时向浪拔湖镇政府、南县应急局报告应急救援行动的进展情况,同时抄送南县应急办。
(五)应急响应
事故发生后,事发单位要立即启动本单位应急响应,组织人员自救互救,迅速开展应急处置。在上级政府现场应急救援指挥部成立前,由浪拔湖镇现场指挥部负责组织协调事发单位和浪拔湖镇综合应急救援队及先期到达的其他应急救援队伍迅速有效实施先期处置,全力控制事故发展态势,防止次生、衍生事故(事件)发生。开展先期现场救援工作,并及时向南县应急办报告事故事态发展及救援情况。
先期处置应采取下列一项或多项应急措施:
1.及时获取现场信息。组织现场人员,在保障应急处置人员安全、不引发次生、衍生灾害和事件、不会导致灾害扩大的情况下,可利用手机、无线通信等手段获取现场影像并传送给现场指挥部,分析、研判道路桥梁、通信、电力等基础设施和居民住房损毁情况,重要目标、人员密集场所和人口分布等信息,提出初步评估意见,并及时向现场指挥部和有关部门报告。
2.组织营救受害和被困人员。疏散、撤离并妥善安置受威胁人员,必要时组织动员社会应急力量有序参与应急处置与救援、受害人员救助工作。
3.迅速组织开展抢险工作。控制危险源、减轻或消除危害,并标明危险区域,封锁危险场所,划定警戒区,实行现场管控以及其他控制措施,优先安排、调度、放行应急交通工具,禁止与事件处置无关的人员和车辆进入。
4.禁止或者限制使用有关设备、设施,关闭或者限制使用有关场所。中止可能导致危害扩大的生产经营活动以及采取其他保护性措施。
5.组织开展伤病员救治、卫生防疫、公共卫生处理、应急心理援助等医疗卫生救援工作。
6.组织伤亡人数的核查工作。对涉嫌不报、谎报、瞒报等职务犯罪行为的,实施异地管辖;及时公开人员伤亡情况。
7.启用浪拔湖镇政府设置的财政预备费和储备的应急救援救灾物资,必要时征用其他急需物资、设备、设施和工具。
8.做好受灾群众基本生活保障工作,提供食品、饮用水、衣被、燃料等基本生活必需品和临时住所,开展卫生防疫工作。
9.开展遇难人员善后处置工作,妥善处理遇难人员遗体,做好遇难人员家属安抚等工作。
10.采取防止发生次生、衍生灾害和事件的必要措施。
先期现场处置主要依靠浪拔湖镇内的应急处置力量。根据事态发展变化情况,当出现急剧恶化的特殊险情时,现场应急救援指挥部在充分考虑有关方面意见的基础上,可以依法及时采取其他紧急处置措施。
根据处置突发事件的需要,现场指挥部可以动员公民、法人和其他组织,配合政府及有关部门做好自救互救、道路引领、后勤保障、秩序维护等协助处置工作;可以以浪拔湖镇政府名义向单位和个人征用应急救援所需设备、设施、场地、交通工具和其他物资并按规定给予补偿;可以要求生产、供应生活必需品和应急救援物资的企业组织生产、保证供给。
先期处置超出浪拔湖镇应急救援处置能力或发生跨行政区域的生产安全事故时,及时报请上一级应急指挥机构启动上一级应急预案实施救援。
(六)应急结束
突发事件先期处置工作使相关威胁和危害得到控制或消除、事故遇险人员获救、事故现场得到控制、污染物得到妥善处置、环境符合有关标准、导致次生、衍生事故的风险消除后,经现场应急救援指挥部确认,按事故应急响应启动原则,浪拔湖镇政府或现场应急指挥部可宣布应急结束,或逐步停止有关应急处置措施,应急队伍和工作人员有序撤离。同时,采取或者继续实施必要措施,防止发生次生、衍生事故。现场指挥部停止运行后,通知有关方面解除应急措施。
(七)信息发布
信息发布遵循实事求是、及时准确的原则。原则上浪拔湖镇政府不对外发布信息,浪拔湖镇应急指挥部根据上级政府指示负责收集事故相关信息,报上级政府做好信息发布工作。
四、善后处置
由浪拔湖镇政府根据遭受损失的情况,制定善后处置工作方案,对突发事件中的伤亡人员、应急处置工作人员,以及紧急调集、征用有关单位及个人的物资,按照规定给予抚恤、补助或补偿,并提供心理咨询及司法援助,妥善解决因处置突发事件引发的矛盾和纠纷。要组织、督促有关保险机构及时开展查勘和理赔工作。社会事务办公室负责做好疫病防治、维护市场秩序工作,自然资源和生态环境办公室负责做好环境污染消除工作,浪拔湖派出所负责做好维护社会治安工作。
尽快消除事故影响,保障社会稳定,尽快恢复正常秩序。认真汲取事故教训,做好危险源监控和预警预防工作,防范类似事故发生。
浪拔湖镇现场指挥部及时分析总结应急救援经验教训,提出改进应急救援工作的建议,形成应急救援总结报告,报送浪拔湖镇政府。
五、应急保障
(一)队伍保障
加强生产安全事故处置力量建设。建立镇综合应急救援队伍,提高对生产安全事故的防控、处置、救援工作水平。
(二)物资保障
加大投入,加强装备建设,逐步建立生产安全事故的现代化应急指挥系统。社会治安和应急管理办公室、社会事务办公室等部门应根据各自职能职责,装备必要的抢险救援器材,配备必要的交通、通信工具,储备适量的救治药品、器材。浪拔湖镇辖区医院应做好紧急情况下的病房、药物和专业医疗救治人员的保障工作。社会事务办公室应储备必要的基本生活救援物资。
(三)财力保障
镇财政部门要保障突发事件应对工作所需资金。企业应当设立本单位突发事件应急工作专项资金。
处置突发事件所需经费,按照现行事权、财权划分原则,分级负担。对镇政府处置突发事件以及应急预案演练、宣教培训等所需财政经费,由镇政府有关部门提出,经镇财政部门审核后,按规定程序列入年度镇级预算。对受突发事件影响较大和财政困难的村(社区),根据事发地实际情况,镇人民政府将根据情况适当给予支持,必要时可向县人民政府请求支持。对突发事件影响较大的企事业单位及个人,相关部门(单位)应及时研究提出相应的补偿或救助办法,报镇人民政府审批。
镇财政和纪检部门要对突发事件财政应急保障资金的使用和效果进行监管和评估。
鼓励公民、法人和其他组织按照有关法律法规进行捐赠和援助。支持各保险机构推广针对应急工作的险种,有关生产经营单位应当依法向保险机构办理法定保险;鼓励公民、组织购买财产保险和人身意外伤害保险等商业保险;企事业单位应当依法为从业人员办理有关社会保险。
(四)医疗卫生保障
浪拔湖卫生院、牧鹿湖卫生院要加强公共卫生体系建设,健全疾病预防控制体系、紧急医学救援体系,卫生监督体系,提升卫生应急能力。会同有关部门(单位)组建镇级医疗卫生应急专业救援队伍,根据需要及时赴现场开展医疗救治和疾病预防控制等卫生应急工作。 镇政府有关部门要根据实际情况和事发地单位的请求,及时提供药品、器械等医疗卫生物资和设备。必要时,动员社会卫生力量参与医疗卫生救助工作。
(五)交通运输保障
镇交通管理部门要依法制定《紧急情况社会交通运输工具的征用办法》。应当确保救援人员和受到突发事件危害的人员、救灾物资、救援设备优先运输。交通设施受损时,有关部门(单位)应当迅速组织力量进行抢修。镇应急指挥机构要按照紧急情况下社会交通运输工具征用程序的规定,征用必要的交通工具,确保抢险救援物资和人员能够及时、安全送达。根据应急处置需要,事发地村(社区)和镇直有关部门(单位)要对现场及相关通道实行交通管制,开设应急救援“绿色通道”,保证应急救援工作的顺利开展。
(六)治安维护
浪拔湖派出所和镇司法所等部门要按照有关规定,加强对重点场所、重点人群、重要物资和设备的安全保护,预防和制止违法犯罪活动。参与应急处置和治安维护工作,制定不同类别、级别突发事件应急状态下维护治安、交通秩序的行动方案,依法严厉打击违法犯罪活动。必要时,依法采取有效管制措施,控制事态,维护社会秩序。事发地相关单位以及村、社区要积极发动和组织群众,开展群防联防,协助搞好治安保卫工作。
(七)人员防护
镇人民政府及镇有关部门要为涉险人员和应急救援人员开展必要的安全防护培训,提供符合要求的安全防护装备,采取必要的防护措施,严格按照程序开展应急救援工作,确保人员安全。
(八)通信保障
镇经济发展办、社会治安和应急管理办等有关部门负责建立健全应急通信、应急广播电视保障工作体系,完善公用通信网,建立有线和无线相结合、基础电信网络与机动通信系统相配套的应急通信系统,确保通信畅通。已建或拟建专用通信网单位,应当与通信主管部门及时沟通、协商,镇社会治安和应急管理办公室明确应急通信保障工作中各自的职责,建立完善处置突发事件网络通讯录,确保紧急情况下协同运作。经济发展办负责联系基础电信运营企业,加强通信系统的维护,确保应急期间的通信畅通,并制定通信系统备用方案。
各应急指挥机构,参与突发事件应急处置工作的有关部门单位以及应急队伍应当至少保证1部专用固定电话24小时有人值守,确保应急期间通讯联络畅通。
(九)公共设施保障
镇人民政府及镇有关部门要按照平战结合的原则,要结合辖区人口密度,利用人防工程、公园、文化体育场馆、小广场、闲置场所等公共设施,统筹规划设立应急避难场所,并设置明显标志。制定紧急疏散方案,完善紧急疏散管理办法和程序,明确各级责任人,确保在紧急情况下公众安全、有序地转移或疏散。
交通、通信、水利、电力等基础设施建设,应当充分考虑各类突发事件应对工作的需要并与之相适应。已有的建筑物、构筑物和其他设施,设备不符合突发事件应对工作需要的,有关所有权人或者管理使用单位应当采取必要的防范措施,制定改造方案并组织实施。
镇政府有关部门(单位)要按照职责分工,分别负责煤、电、油、气、水的供给,以及废水、废气、固体废弃物等有害物质的监测和处理,确保应急状态下事发地居民和重要用户用电、用油、用气、用煤、用水的基本要求。
六、附则
(一)风险防控
建立健全隐患排查和风险调查制度。依法对浪拔湖镇内生产经营单位的各类风险点、危险源、危险区域进行调查、辨识、评估、分级、登记,建立台账,定期进行检查、监控,责令生产经营单位采取安全防范措施,按照有关规定及时向浪拔湖镇社会治安和应急管理办公室报送。
浪拔湖镇社会治安和应急管理办公室对可能发生的生产安全事故进行综合性评估和趋势分析,研究制定风险分级分类标准和管理办法。由社会治安和应急管理办公室于每年年底对下一年度突发事件发生发展趋势进行研判和预测分析并跟踪研判,提出防范措施建议,报浪拔湖镇政府。
(二)风险监测
浪拔湖镇社会治安和应急管理办公室根据本行政区可能发生生产安全事故种类和特点,建立健全安全风险的监测资源和基础数据库,提升监测、风险早期识别和预报预警能力。
(三)宣传培训与演练
浪拔湖镇社会治安和应急管理办公室、各村(社区)和浪拔湖镇各生产经营单位,要加强安全生产事故预防、避险、救援知识和有关法规的宣传解读,加强对各有关应急机构、救援队伍和相关行业领域从业人员的教育培训。
浪拔湖镇社会治安和应急管理办公室、各村(社区)和浪拔湖镇各生产经营单位要健全演练工作常态机制,完善演练工作制度流程,加大应急演练工作力度。浪拔湖镇社会治安和应急管理办公室根据实际情况,采取实战演练、桌面演练等方式,有计划、有重点地组织开展人员广泛参与、处置联动性强、形式多样、节能高效的应急演练。至少每年进行一次生产安全事故应急演练。演练结束后要组织演练评估,分析评价预案内容的针对性、实用性和可操作性,实现应急预案动态优化和科学规范管理,按照有关规定及时修订完善应急预案。鼓励委托第三方进行演练评估。
(四)预案管理
浪拔湖镇内各生产经营单位要切实履行安全生产主体责任,编制事故应急预案和现场处置方案,并与南县人民政府、浪拔湖镇人民政府有关应急预案相衔接。
浪拔湖镇生产安全事故应急预案由浪拔湖镇社会治安和应急管理办公室负责起草,应经浪拔湖镇人民政府审批,以浪拔湖镇人民政府名义印发。浪拔湖镇人民政府应在应急预案印发后20个工作日内依照规定向南县应急管理局备案。
浪拔湖镇社会治安和应急管理办公室根据情况变化,及时提出预案修订建议,报浪拔湖镇人民政府批准发布。
(五)预案实施
本预案自印发之日起实施。
七、附件
(一)生产安全事故应急救援现场指挥部组成
指挥长:谭忆橙 党委副书记、镇长
副指挥长:徐梦瑶 党委专职副书记
余开见 党委委员、人大主席
黄 敏 党委委员、纪委书记
薛凯文 党委委员、组织委员
肖光明 党委委员、武装部长
李 阳 党委委员、宣传委员、统战委员
余 杰 副镇长
成 员:陈 浩 浪拔湖派出所所长
姚 瑶 党政办公室主任
周 琦 党建办公室主任
袁殊鸿 经济发展办公室主任
宋 斌 平安法治与应急管理办公室
张 雷 生态办公室
陈佳丽 财政所所长
唐辉宏 社会事务综合服务中心
李铁牛 自然资源和村镇建设事务中心
王海洲 退役军人服务站
尹会强 综合行政执法大队队长
肖光明 农业综合服务中心主任
盛安平 浪拔湖市监所所长
龙建华 镇司法所所长
刘建良 镇中心校校长
滕 军 浪拔湖卫生院院长
吴正前 牧鹿湖卫生院院长
杨建新 浪拨湖供电所所长
(二)浪拔湖镇生产安全事故应急指挥部成员联络表
|
职 务 |
姓 名 |
联系电话 |
|
指 挥 长 |
谭忆橙 |
15197751025 |
|
副指挥长 |
徐梦瑶 |
15073737556 |
|
余开见 |
15873705389 |
|
|
黄 敏 |
15274774362 |
|
|
薛凯文 |
13786775610 |
|
|
肖光明 |
13873705897 |
|
|
李 阳 |
15273750892 |
|
|
余 杰 |
18774410588 |
|
|
陈 浩 |
18173767781 |
|
|
成 员 |
姚 瑶 |
18507481237 |
|
宋 斌 |
18574945166 |
|
|
龚 晔 |
18230525953 |
|
|
周 琦 |
15243729525 |
|
|
袁殊鸿 |
13873715007 |
|
|
王海洲 |
15873715579 |
|
|
陈佳丽 |
13574735740 |
|
|
张 雷 |
13046161982 |
|
|
唐辉宏 |
18673713518 |
|
|
李铁牛 |
13973715258 |
|
|
尹会强 |
18873759152 |
|
|
肖光明 |
13873705897 |
|
|
盛安平 |
13875375762 |
|
|
龙建华 |
1580737580 |
|
|
刘建良 |
13875395806 |
|
|
滕 军 |
13875325497 |
|
|
吴正前 |
13107176478 |
|
|
|
杨建新 |
13873725177 |
(三)生产安全事故应急工作流程图


